SQLSELECT

This help page is for Studio. This information is also available for Desktop Studio.

Submits a SQL (Structured Query Language) statement to a database server and returns a single result.

Dependencies

  • Use a Sqlcursor action when multiple row results are required.
  • A query typically returns one or more columns of data. When CXone Mpower returns the data from the database server back to the script, each individual column is stored in a variable with the same name.
  • You will need to determine if you want a standard, encrypted, or VPN connection to your DB Provider.
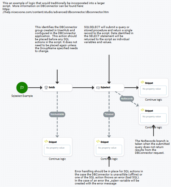
  • Use the SETDB action to choose the DB Connector group you want to make queries in. Without Setdb the default CXone Mpower database is used. This database is a generic dictionary of tables provided to all customers.

Supported Script Types

A square with a line branching from it that goes to three other squares.

Generic

Email Chat Phone Voicemail Work Item SMS

Input Properties

These properties define data that the action uses when executing.

Property

Description

Add Caption

Enter a short phrase that uniquely identifies this action in the script. The caption appears on the script canvas under the action icon.

SQL Query

The SQL statement that will be submitted to the database server. This statement should be expected to return records.

Global Variables

Not used.
Publish

Publishes a variable and value.

This property publishes everything in the database associated with a contact.

If you want to publish specific data, use the Assign action.

Timeout Sec

The number of seconds the action waits to execute before timing out. The value must be between 0 and 60.

Result Branch Conditions

Result branch conditions allow you to create branches in your script to handle different outcomes when an action executes.

Condition

Description

Default

Path taken unless the script meets a condition that requires it to take one of the other branches. It is also taken if the action's other branches are not defined.
NoRecords Path taken if there are no values for the specified properties. This happens when data is not returned from the database.
OnError Path taken when the action fails to execute properly. For example, when there is an unexpected problem such as poor connectivity, syntax errors, and so on. The _ERR variable, with a single underscore character, should be populated with a condensed explanation of the problem.
OnTimeout Path taken if there is no response for the number of seconds specified.

Script Example

This is an example to show how this action can be used in scripts. It is not intended to be a complete script. Additional scripting may be required.

This example script shows the SQL SELECT action in use.

Image of a script using the SQL SELECT action.

Download this script.